繁体
网站首页
首页
新闻资讯
政务公开
办事服务
互动交流
专题专栏
当前位置:
首页
> 政务公开 > 新乡市财政局
>
政策
>
其他文件
索
引
号:
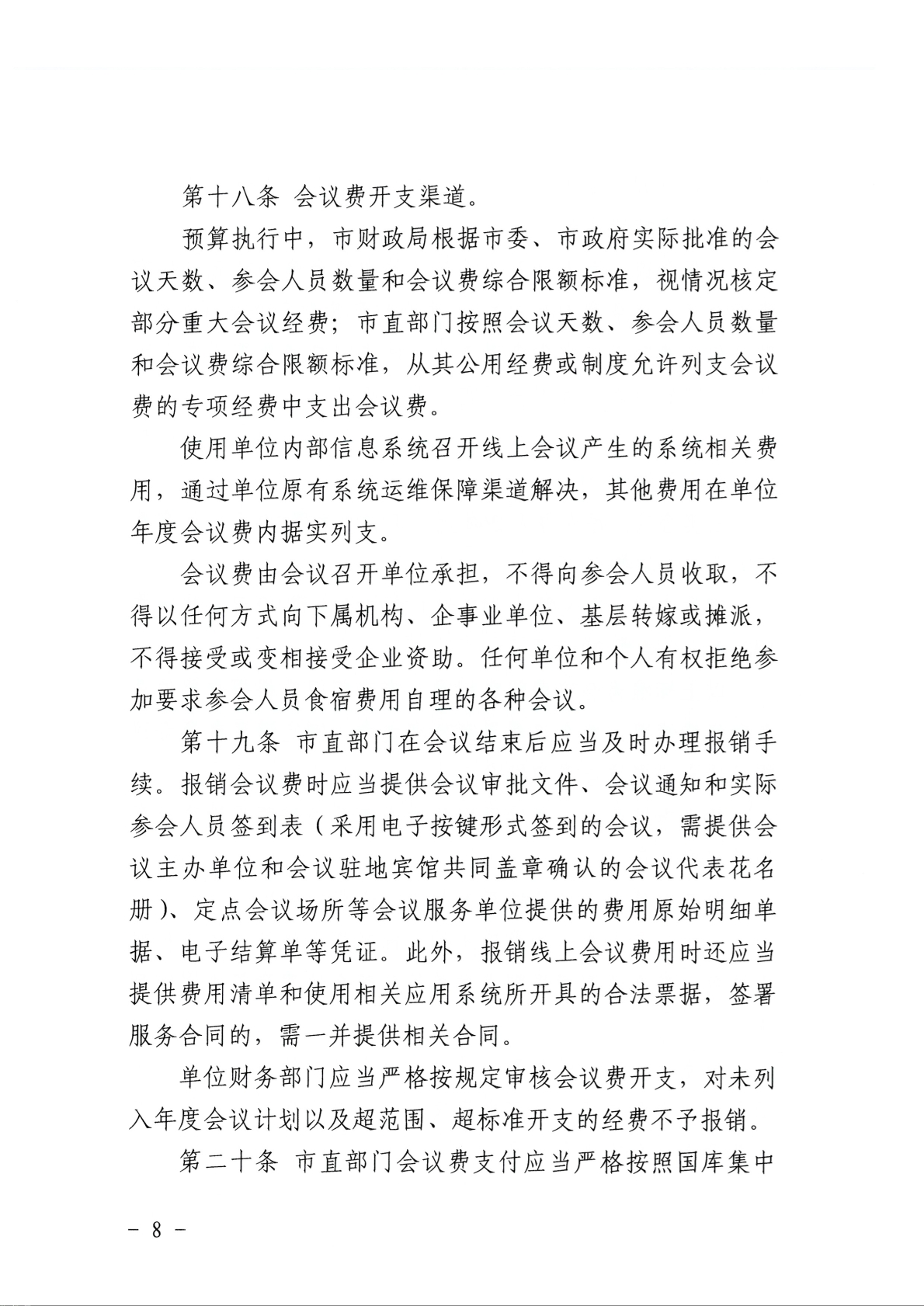
/202503-00001
信息分类:
其他文件
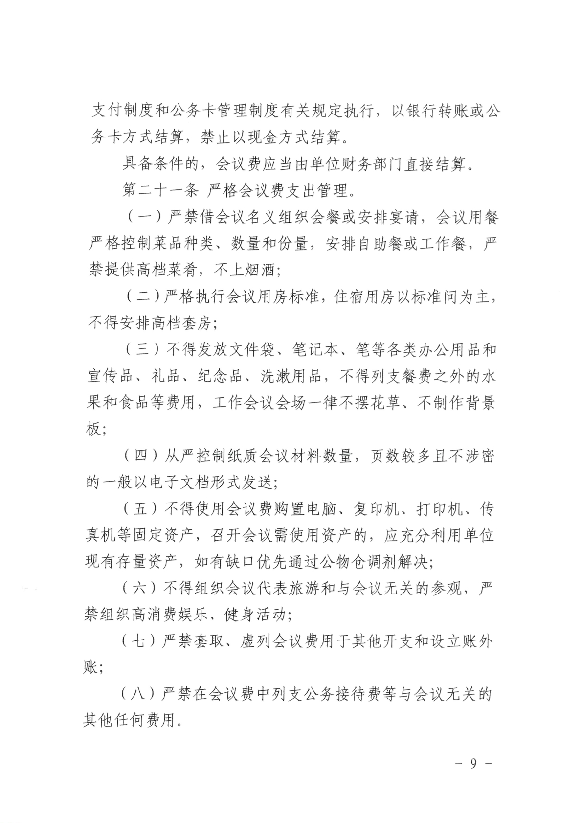
文
号:
是否有效:
有效
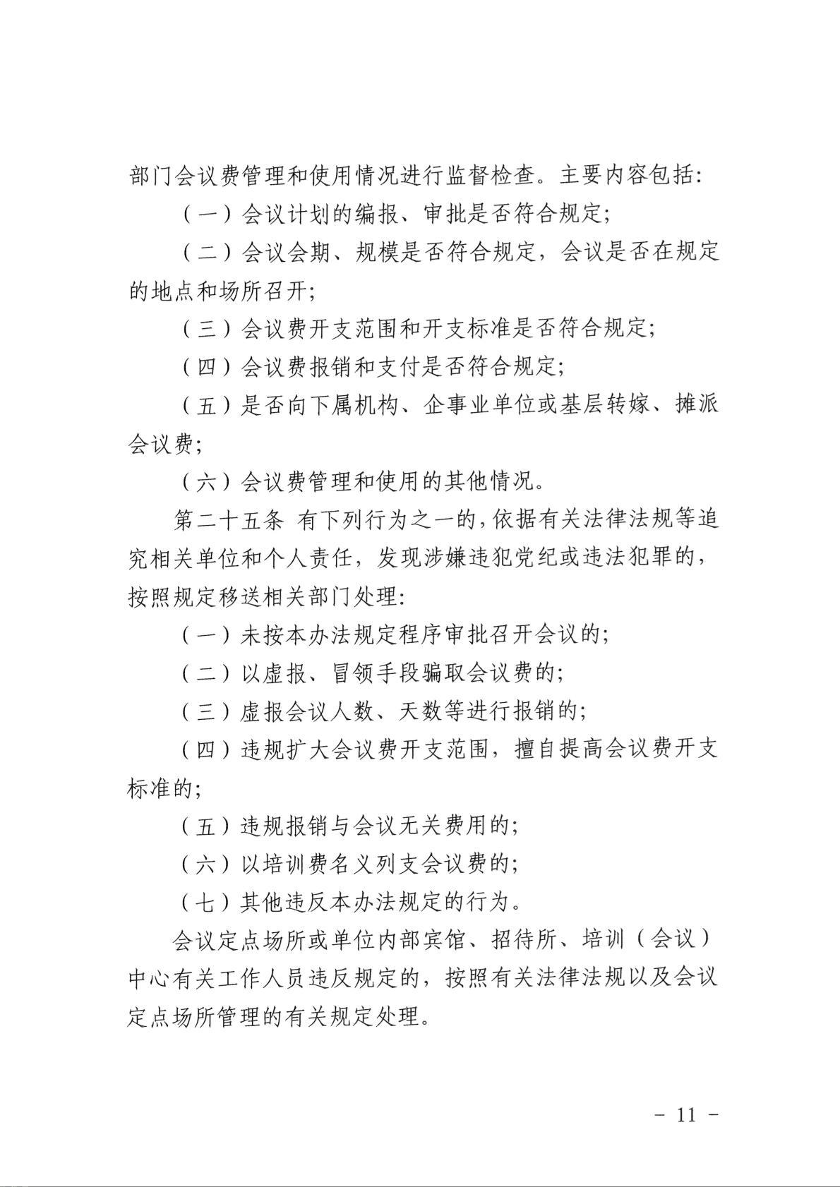
发布机构:
新乡市财政局
成文日期:
发布日期:
2025-03-03 15:26
废止日期:
新乡市财政局关于印发《新乡市市级会议费管理办法》的通知
发布日期:2025-03-03 15:26
来源:新乡市财政局
阅读:
次
字号:
打印
分享
扫一扫在手机打开当前页